朱高的今天
Archives for : 十二月2025
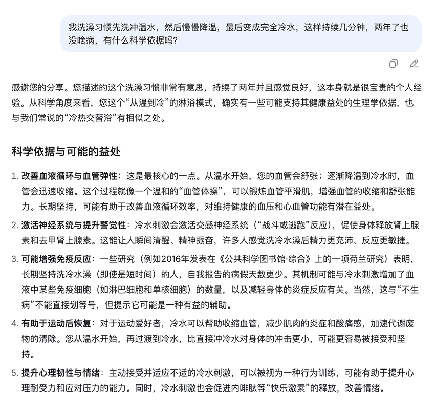
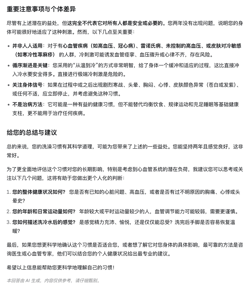
第1799天:这两天的冷水澡有麻的感觉了
2025年12月4日 星期四
多云 6~11℃
标签:
健身
有赞记忆
赞过记忆
运动日记
Diff
标签
AI之恋
Discuz
Hello
SSP
健身
养鱼
前端
友吧今天
在路上
屌丝团记忆
年终总结
投资
游泳
电影
童年
篮球
羽毛球
读书
赞过
赞过年聚
足球
跑步
部落冲突
重启
文章归档
选择月份
2026年五月 (20)
2026年四月 (27)
2026年三月 (5)
2026年二月 (18)
2026年一月 (7)
2025年十二月 (13)
2025年十一月 (22)
2025年十月 (27)
2025年九月 (27)
2025年八月 (27)
2025年七月 (31)
2025年六月 (28)
2025年五月 (29)
2025年四月 (30)
2025年三月 (31)
2025年二月 (27)
2025年一月 (32)
2024年十二月 (30)
2024年十一月 (27)
2024年十月 (29)
2024年九月 (30)
2024年八月 (31)
2024年七月 (31)
2024年六月 (30)
2024年五月 (31)
2024年四月 (30)
2024年三月 (32)
2024年二月 (29)
2024年一月 (32)
2023年十二月 (31)
2023年十一月 (30)
2023年十月 (31)
2023年九月 (29)
2023年八月 (31)
2023年七月 (31)
2023年六月 (30)
2023年五月 (31)
2023年四月 (30)
2023年三月 (31)
2023年二月 (29)
2023年一月 (32)
2022年十二月 (31)
2022年十一月 (30)
2022年十月 (31)
2022年九月 (30)
2022年八月 (31)
2022年七月 (31)
2022年六月 (30)
2022年五月 (31)
2022年四月 (30)
2022年三月 (32)
2022年二月 (30)
2022年一月 (31)
2021年十二月 (31)
2021年十一月 (30)
2021年十月 (31)
2021年九月 (30)
2021年八月 (31)
2021年七月 (31)
2021年六月 (30)
2021年五月 (31)
2021年四月 (30)
2021年三月 (31)
2021年二月 (32)
2021年一月 (31)
2020年十二月 (4)
2020年十一月 (3)
2020年十月 (3)
2020年九月 (6)
2020年八月 (4)
2020年七月 (9)
2020年六月 (9)
2020年五月 (3)
2020年四月 (3)
2020年三月 (3)
2020年二月 (1)
2020年一月 (3)
2019年十二月 (7)
2019年十一月 (2)
2019年十月 (9)
2019年九月 (1)
2019年八月 (1)
2019年七月 (4)
2019年六月 (3)
2019年五月 (6)
2019年四月 (4)
2019年三月 (7)
2019年二月 (7)
2019年一月 (6)
2018年十二月 (6)
2018年十一月 (6)
2018年十月 (5)
2018年九月 (2)
2018年八月 (2)
2018年七月 (4)
2018年六月 (5)
2018年五月 (5)
2018年四月 (7)
2018年三月 (5)
2018年二月 (3)
2018年一月 (7)
2017年十二月 (2)
2017年十一月 (4)
2017年十月 (2)
2017年九月 (3)
2017年八月 (1)
2017年七月 (11)
2017年六月 (30)
2017年五月 (31)
2017年四月 (30)
2017年三月 (31)
2017年二月 (28)
2017年一月 (31)
2016年十二月 (31)
2016年十一月 (30)
2016年十月 (31)
2016年九月 (6)
2016年七月 (20)
2016年六月 (28)
2016年五月 (31)
2016年四月 (28)
2016年三月 (31)
2016年二月 (19)
2016年一月 (31)
2015年十二月 (31)
2015年十一月 (30)
2015年十月 (25)
2015年九月 (27)
2015年八月 (31)
2015年七月 (31)
2015年六月 (28)
2015年五月 (27)
2015年四月 (28)
2015年三月 (31)
2015年二月 (16)
2015年一月 (31)
2014年十二月 (26)
2014年十一月 (30)
2014年十月 (23)
2014年九月 (30)
2014年八月 (26)
2014年七月 (31)
2014年六月 (31)
2014年五月 (33)
2014年四月 (28)
2014年三月 (31)
2014年二月 (21)
2014年一月 (27)
2013年十二月 (31)
2013年十一月 (30)
2013年十月 (31)
2013年九月 (30)
2013年八月 (31)
2013年七月 (31)
2013年六月 (30)
2013年五月 (31)
2013年四月 (30)
2013年三月 (31)
2013年二月 (21)
2013年一月 (29)
2012年十二月 (31)
2012年十一月 (30)
2012年十月 (30)
2012年九月 (29)
2012年八月 (29)
2012年七月 (31)
2012年六月 (29)
2012年五月 (31)
2012年四月 (30)
2012年三月 (31)
2012年二月 (29)
2012年一月 (11)
2011年十二月 (31)
2011年十一月 (30)
2011年十月 (31)
2011年九月 (30)
2011年八月 (31)
2011年七月 (31)
2011年六月 (30)
2011年五月 (31)
2011年四月 (30)
2011年三月 (31)
2011年二月 (22)
2011年一月 (31)
2010年十二月 (31)
2010年十一月 (30)
2010年十月 (31)
2010年九月 (29)
2010年八月 (31)
2010年七月 (31)
2010年六月 (29)
2010年五月 (31)
2010年四月 (30)
2010年三月 (30)
2010年二月 (20)
2010年一月 (29)
2009年十二月 (31)
2009年十一月 (30)
2009年十月 (31)
2009年九月 (30)
2009年八月 (32)
2009年七月 (31)
2009年六月 (31)
2009年五月 (32)
2009年四月 (31)
2009年三月 (32)
2009年二月 (29)
2009年一月 (27)
2008年十二月 (31)
2008年十一月 (33)
2008年十月 (36)
2008年九月 (35)
2008年八月 (155)
2025年十二月
一
二
三
四
五
六
日
« 十一
一 »
1
2
3
4
5
6
7
8
9
10
11
12
13
14
15
16
17
18
19
20
21
22
23
24
25
26
27
28
29
30
31